博物馆对于构建美好生活与社会可持续发展具有关键性作用。博物馆是我们所共有的社会结构中值得信赖的机构和重要组成部分,它们处于独特地位,能够创造连锁效应,促进积极变革。博物馆可以通过多种方式助力实现可持续发展目标:从支持气候行动和促进包容性,到应对社交隔阂和改善心理健康。
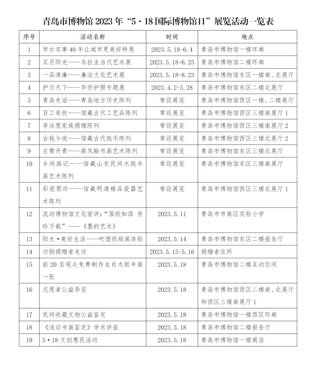
2023年“5·18国际博物馆日”即将到来,青博特别为您奉上四大特展,五场特色活动,邀您共享美好生活。
展览上新,彩饰五月美好
“5·18国际博物馆日”当天,青博将有三大特展同时启幕:
《市办实事40年,让城市更美好》
通过《市办实事40年,让城市更美好》了解市办实事,关注市办实事,紧跟青岛城市发展步伐,与城市共同成长。
《五月阳光:乌拉圭当代艺术展》
《五月阳光:乌拉圭当代艺术展》汇集乌拉圭20多位当代艺术家60余件艺术精品,多角度阐释乌拉圭异域文化,在中乌建交35周年之际,为中乌架起一座友谊桥梁。

《一品清廉:廉洁文化艺术展》
《一品清廉:廉洁文化艺术展》从传统木雕花板艺术精品中,深入解读蕴含其中的廉洁文化内涵,为加强新时代廉洁文化建设探索一条新路径。

以物观史,发现文化之美
民间收藏文物公益鉴定

在“5·18国际博物馆日”来临之际,为进一步提高全社会文物保护意识,弘扬优秀传统文化,发挥博物馆力量, 将面向社会开展民间收藏文物公益鉴定咨询活动。
时间:2023年5月18日周四上午9:00-10:30
地点: 一楼西区环廊
鉴定范围与类别:
一、陶瓷、玉石、杂项
二、古代书画
每类藏品鉴定名额各限30人,每人不超过3件。
以下藏品不予提供鉴定咨询:
1、国有博物馆馆藏文物;
2、盗窃、盗掘、走私或依照法律应当上交国家的出土、出水文物;
3、法律规定严格禁止交易、流通的属于保护范围的动植物及其制品;
4、涉嫌损害国家利益或者有可能产生不良社会影响的;
5、只提供器物照片或器物类别超出本次鉴定咨询范围的;
6、其他不符合法律、法规规定情形的。
活动报名:
报名时间:即日起至2023年5月17日12:00
报名方式:为满足不同观众预约需求,本次活动开设线上预约和电话预约两种报名方式。
1. 您可登陆官网//m.992407.com或官方微信公众号进行线上报名,入口按照藏品类别分为两类,各限15人,名额有限,额满即止。
2. 拨打0532-88896286电话预约,各类限15人(周二至周日,9:00-16:30)。
鉴定流程:
1、签到:报名成功的申请人,凭借本人有效身份证件到达活动地点,核实预约信息后方可进场;
2、填表:填写《 民间收藏文物公益鉴定咨询申请人承诺书》;
3、取号:领取鉴定顺序号;
4、等待鉴定:按鉴定顺序号依次上前鉴定,年迈或行动不便者,允许一人陪同。
注意事项:
1、专家仅提供口头倾向性意见(包括名称、时代等信息),不评估价格,不出具文书,不具有法律效力,不得作为证据使用,不涉及所有权认定和拍卖、质押、出售、赠与、继承等任何其它相关用途。
2、等候期间,请看管好自己的财物和送鉴物品,防止被盗、丢失和损坏。
3、鉴定过程中禁止拍照、录音、录像等记录行为,一经发现,应立即删除,若不配合,则立即停止鉴定。
4、本活动为公益性服务,不向送鉴人收取鉴定费用。
《浅谈书画鉴定》学术讲座

本次鉴定专家组除本馆从事文物研究的资深专家外,特邀请国家文物进出境责任鉴定员、山东省文物鉴定中心专家、济南市博物馆崔胜利研究馆员,他将在鉴定活动结束后为市民带来《浅谈书画鉴定》学术讲座。
时间:2023年5月18日周四上午10:40-11:30
地点: 东区二楼报告厅
主讲人:崔胜利

崔胜利,济南市博物馆研究馆员、国家文物进出境责任鉴定员、山东省文物鉴定中心鉴定专家。出版专著《文物鉴赏文集》,参与编纂《鲁民藏瓷》,发表《高凤翰作品辨伪》《从齐白石性格辩其作品真伪》《何绍基书法与伪作》《谭云龙与郑板桥伪作》等学术论文十余篇。
活动报名:
报名时间:即日起至2023年5月17日12:00
报名方式:本次学术讲座名额限50人。
1. 您可登陆官网//m.992407.com或官方微信公众号进行线上报名,名额有限,额满即止。
2. 欢迎拨打0532-88892703咨询(周一至周五,9:00-16:30)。
志愿者公益导赏

“5·18国际博物馆日”即将到来,为满足广大“文博迷”的精神文化需求,我馆在5月18日当天组织志愿者定点公益导赏讲解,为公众开展文化志愿服务活动,丰富节日文化生活。公益志愿者定点讲解安排如下:

重要提醒:志愿者公益免费讲解时间和内容具体以当天现场实际情况为准,请观众给予理解。谢谢。

博粉福利


前20名走进互动空间的观众,可以免费制作生肖木版年画一张。
文化创意,点亮美好生活

青博来此购!5月18日,到 一楼商店购买高端文创产品《高凤翰端砚礼盒》《 馆藏明清书画高仿礼盒》《钧窑鼓钉洗高端礼盒》可享受8折优惠。博粉们快点来相约青博吧~


